真夏のデザフェス61出展レポート【電子工作】【3Dプリンター】
挨拶
こんにちは、しろくまMAKEチャンネルです。
今回は先日参加したデザフェス61についての報告と、当日展示したものや、それらをどうやって作ったのかについてご報告します。
やったーわーい!
ひさびさの動画更新だね!10ヶ月ぶり?笑
チャンネル登録してくれたみんなごめんね!
デザフェス60はどうなったのか?
前回の動画はデザフェス60の話し合いだったのですが、僕がちょっと仕事が忙しくなって活動できなくなって、結局デザフェス60はなおよしさんのグッズを売るブースになったんですよね。
元々なおよしさんのブースの一部をしろくまMAKEにする予定が、パネルが置いてあるだけに。本当にすみません。

まー私は私のグッズをいっぱい売れてよかったです!
で、結局当時企画した「プラ天使」と「アクリルスタンド」は何も作ってないんですよね笑
あんだけ話し合ったのに笑
はい、今回デザフェス61で展示したものは全然別のものになります。
今回出展したものについて
今回展示したのは、主に3つです
- 謎の生き物ミニロボ「さんこめ」
- 3Dプリンターで作った、「フィギュア」
- 3Dプリンターで作った、キーホルダー
でした。
会場の設営はこんな感じでした。
暑い中2人で頑張りましたね

キーホルダー・フィギュアについて
販売したキーホルダーがこちらです!




キーホルダーは、ワイヤーの2連にすることで今ドキっぽくしました!
いいですね
これらはNomadSculptを使って、3Dモデリングからやりました!
あとは、フィギュアも作りました。


なおよしさん、Nomad Sculptを使ってのモデリングがめっちゃ上達しましたよね。
去年ZBrushで作ろうとして挫折したりとかありましたが、Nomad Sculptは肌に合ってました!
なおよしとしてのグッズもこれで色々作れる!
さんこめについて

「さんこめ」について説明していきます。
コンセプトは「謎の生き物ロボット」で、見て楽しめる生き物にすることが目標です。
揺らしたり話しかけたりすると、色々な表情で反応して独特の鳴き声を出します。
何もしないでいると、だんだん眠くなって寝てしまったりします。
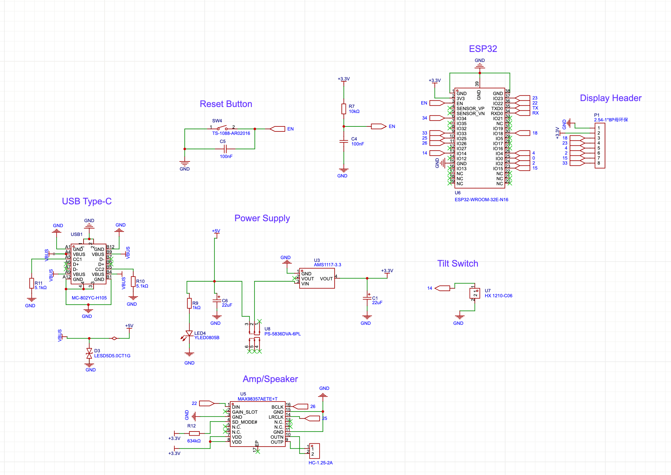
さんこめは全部自作で作っていて、電子回路から作っています。
回路は、EasyEDAというオンラインで基盤設計をできるサービスを使いました。



さんこめ自体をできるだけ小さくしたかったので、基板サイズを4×3.6cmまで小型化して、コンパクトになるようにしました。
基板は合計2回JLCPCBで発注したのですが、1回目はコネクタのピン配置を間違えて全く動作しませんでした。
あと、3D CADのソフトはRhinocerosを使いました。最初に3Dモデルを作ってから基盤を支える構造を作ろうとしたところ、なかなか合わせることができなくて困りました。

EasyEDAだと3Dモデルを出力することができたので、基板の3Dモデルを元に、ケースを設計したところ、うまく作ることができました。


プリント基盤を実際に発注したりするのは初めてだったので、色々学びがありました。
これで今後はもっとスムーズにデバイス系のプロダクトの作ることができそうです。
デザフェスに参加しての感想
いやー大変だったねー!
でもたくさん来てくれて、盛況でよかったね!
いやー助かりました。なおよしさん、さすが元営業ですね。
準備も手際良くてさすがでした。色々ありがとうございました。
私もデザフェス4回目の参加なので、ちょっと慣れてきたね。
しろくまさんは徹夜で準備してたので、当日は大変だったね。
本職プログラマーなので、プログラミング部分はまあなんとかなるだろうと思って、前々日くらいまでプログラミング以外の作業を中心にやってたんですが、いやーさすがに時間足りなかったです。
結局徹夜でやってもまだ終わらず、会場きてからもずっと現地でデバッグしてました。。で、奇跡的に開場10分前くらいに動くようになりましたが
頑張って作った、さんこめも結構いい反応もらえてよかったね!
私が作った商品もたくさん売れてよかったよ!
オンラインショップについて
今回出展して販売したグッズについては、オンラインショップで販売開始しました!
興味がある方、当日欲しいものが買えなかった方は動画の説明欄から、ぜひショップをきてみてください!
今後の活動について
で、今後の活動なんですが、主に「さんこめ」の改良となります。
今回は、シンプルな箱型のデザインだったのですが、もうちょっと丸みを帯びたデザインをなおよしさんに作ってもらって、そちらに入れるようにしたいです。
あと、今は単純に声に反応するだけなんですが、さんこめ同士が話し合ったり、あと動いたりするような機構を入れていきたいです。
私は首が前後に動くといいと思うな!
今回はデモだったけど、次は実際に販売できるところまで行けるといいね!

